So with all of those posts about ankylosaur taxonomy over the last few weeks, what have we learned about the evolution of this group? Over the course of my PhD research, I was able to identify a bunch of new characters that seemed useful for understanding ankylosaur phylogenetic relationships, including characters related to the cranial ornamentation, pelvis, and osteoderms. Although ornamentation and osteoderms can be tricky, they can still yield useful information if you’re careful about how you construct the characters.
Here’s a sampling of some of the new characters from the supplementary file that goes along with the paper. Long live rainbow ankylosaur skulls.
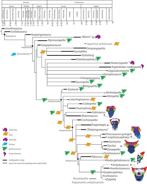
With all the new information, here’s what the results of the analyses gave us (click to embiggen):
From this, we can take away some interesting points:
1. Gondwanan ankylosaurs are probably not ankylosaurids, but they also don’t form a single evolutionary group. Whatever “Minmi” is, it’s a very basal kind of ankylosaur, possibly outside the split between Ankylosauridae and Nodosauridae. It’s a little bit harder to say what’s going on with “Antarctopelta” (previously considered an ankylosaurid), and the Argentinian ankylosaur: both came out as relatively derived nodosaurids, but my dataset isn’t designed to test the interrelationships of nodosaurids. I wouldn’t be surprised if future analyses incorporating more nodosaurids and more nodosaurid-based characters found that these two species were closely related. It would also be interesting to know which lineage of nodosaurids (probably a lineage from North America) dispersed into South America in the Late Cretaceous in order to give us these two ankylosaurs.
2. There are nodosaurids in the early-mid Cretaceous of Asia, but not necessarily the ones that have been proposed previously. Zhongyuansaurus, for example, was first described as a nodosaurid but is instead a junior synonym of the shamosaurine ankylosaurid Gobisaurus. However, a couple of taxa, like Taohelong, Sauroplites, and Dongyangopelta, are recovered as basal nodosaurids. At present, there doesn’t seem to be much overlap between Asian nodosaurids and ankylosaurids, which is interesting! Why didn’t nodosaurids hang on in Asia once ankylosaurids evolved, when the two groups seem to have coexisted pretty happily in North America later on?
3. The ankylosaurids from the Late Cretaceous of North America represent a dispersal of Asian ankylosaurines sometime during the early-mid Late Cretaceous. The earliest ankylosaurine is probably Crichtonpelta, from China, and North American ankylosaurines are a deeply nested clade within Ankylosaurinae. We propose the new name Ankylosaurini for the North American ankylosaurines (plus Talarurus, for now).
Here, have some frowny-faced rainbow ankylosaurs. Ankylosaurs are very serious dinosaurs.
4. Where do ankylosaurids first evolve? Unfortunately, that question isn’t easy to answer right now: down at the base of Ankylosauridae, there’s a mix of taxa from North America and Asia. The position of Gastonia as an ankylosaurid tips the scales slightly in favour of a North American origin for the clade, but some analyses recover this taxon as a nodosaurid, so I think we should be a little cautious about this result. One step up the tree, we’ve got a polytomy of Aletopelta and Cedarpelta (both from North America) and Liaoningosaurus and Chuanqilong (both from China). Does Ankylosauridae originate in North America with something like Cedarpelta, with a subsequent migration and diversification into Asia? Or does this group originate in Asia with something like Liaoningosaurus and Chuanqilong, and Cedarpelta represents an immigration into North America?
5. And finally, what’s going on with ankylosaurids in the mid-Cretaceous of North America? Why don’t we find any ankylosaurids between Cedarpelta and the later ankylosaurins? Did ‘endemic’ North American ankylosaurids go extinct during that time? And why does Aletopelta have such a weird basal phylogenetic position despite being from the Campanian? I don’t really have answers for some of these questions, although if you come to the Society of Vertebrate Paleontology meeting in Dallas this October I’m going to try addressing some of them. For now, Aletopelta remains the biggest ankylosaurid enigma to me – it really shares very few things in common with the other Campanian ankylosaurids and I doubt it is an ankylosaurin from the Asian immigration into North America – could it represent a distinctive lineage of North American ankylosaurids stemming from things like Gastonia or Cedarpelta, for which we just don’t have other representatives at the moment? Or, is it a nodosaurid masquerading as an ankylosaurid because I haven’t sampled the right taxa or characters?
Darn you Aletopelta, why must you vex me so?
As usual, I wind up with more questions than answers every time I try to figure something out.
That wraps up the summaries for this paper, but stay tuned for some more cool research coming out in the next few weeks, and some summer fieldwork recaps!
Arbour VM, Currie PJ. In press. Systematics, phylogeny and palaeobiogeography of the ankylosaurid dinosaurs. Journal of Systematic Palaeontology.
February 2017 exciting update! I was very pleased to find out that this paper won the Journal of Systematic Palaeontology’s 2016 Outstanding Paper Award – it’s also now temporarily free to access, so download while you can!




Great work, I'm glad to see your work (and the posts) on my favourite dinosaurs, the ankylosaurines.
I would like to ask why didn't you name “Saichaniini”, is it because you have doubts on the position of Pinacosaurus or that the group is too small to warrant a definition now?
I would also want to ask something else, on the size of ankylosaurines. In the 90s there was some “consensus” in the internet (it's one of those things someone starts and no one knows the source) and I think in the Dinosauria 1st edition that Pinacosaurus was 4-6 m, Euoplocephalus and Saichania 6m, Tarchia 8 m and Ankylosaurus 10.6 m. So I was surprised when Carpenter estimated Ankylosaurus to be 6.25 m.
From the material of Ankylosaurus it looks by far the biggest ankylosaurine, although Carpenter said the vertebrae were roughly the same as those of Euoplocephalus size-wise, so maybe it had different proportions. As I thought Euoplocephalus was well known I assumed the 6 m estimation by “someone” was accurate. So either Ankylosaurus has weird proportions (big head and limbs) or we have to downsize the other ankylosaurines (or Ankylosaurus is somewhat bigger than Carpenter estimated).
All this to ask what your impressions on the sizes of ankylosaurines as you worked with the material. Is Ankylosaurus in the 6m range and the others in the 4-5m range? Saichania looks smaller than the 6 m and I don't know why Tarchia was thought to be 8 m long.
Thanks and sorry for the long comment/questions
LikeLike
Thanks for the comment and questions! I had thought about naming the Mongolian clade Saichaniini, but with only three taxa at the moment I thought it might be a bit premature and/or unnecessary. I certainly wouldn't be opposed to me (or someone else) erecting it in the future if additional species are described!
Ankylosaurus is definitely one of the biggest ankylosaurs (and almost certainly the chunkiest, if not the longest), and that's one project I'm working on at the moment. There are some pretty big Mongolian ankylosaurs out there, although none of them can be confidently referred to Tarchia anymore.
LikeLike
Hola, quisiera saber como podria ser el aspecto del noasaurido descubierto en rio negro argentina y con que otros miembros estaria relacionado
LikeLike
Hi Nicolas – If you mean noasaurids (theropods), then I think the current consensus is that noasaurids are abelisaurs, forming a clade related to things like Carnotaurus. If you meant nodosaurids (ankylosaurs), then a more recent analysis with additional nodosaurids that I just published had the Argentinian nodosaurid in a clade with Edmontonia, Panoplosaurus, and Texasetes.
LikeLike
Perdon me confundi, quise decir nodosaurido de rio negro.
Pasa que soy paleoartista y queria info sobre el especimen para ilustrarlo; desde ya muchas gracias
LikeLike